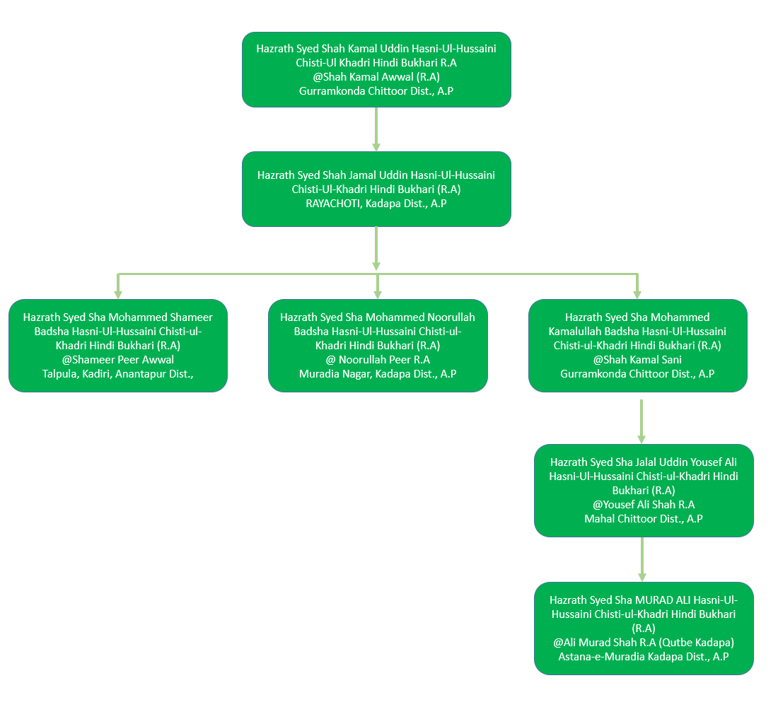
Family Tree

Family Tree of Astana-e-Muradia

All are well verses of Mystism, Sufi philosophy and well-known sufi’s. Some of the well-known names are: Hazrath Ahmed Kabeer Rafai (R.A) descendent to Hazrath Ghouse-ul-Azam Dastagir (R.A) and his descendant family in India is Hazrath Jalauddin Jahania-e-Jahan Gast (R.A.)